【即時新聞】為應對“十.一黃金周"期間居民及來澳旅客的出行需要,交通事務局經與治安警察局、海關、市政署、巴士公司、跨境客運、博企、酒店及關閘東側站場管理公司協調,部署交通安排及應急預案。針對口岸出入境人流情況,各個口岸分別於9月29日(周日)或9月30日(周一)起預留適當位置予酒店及娛樂場穿梭巴士停靠,並臨時擴大排隊區以分流上、落客;9月29日(周日)至10月7日(周一),港珠澳大橋口岸的酒店及娛樂場穿梭巴士臨時改以點對點直達模式提供服務,並因應候客情況動態調整班次疏導旅客。

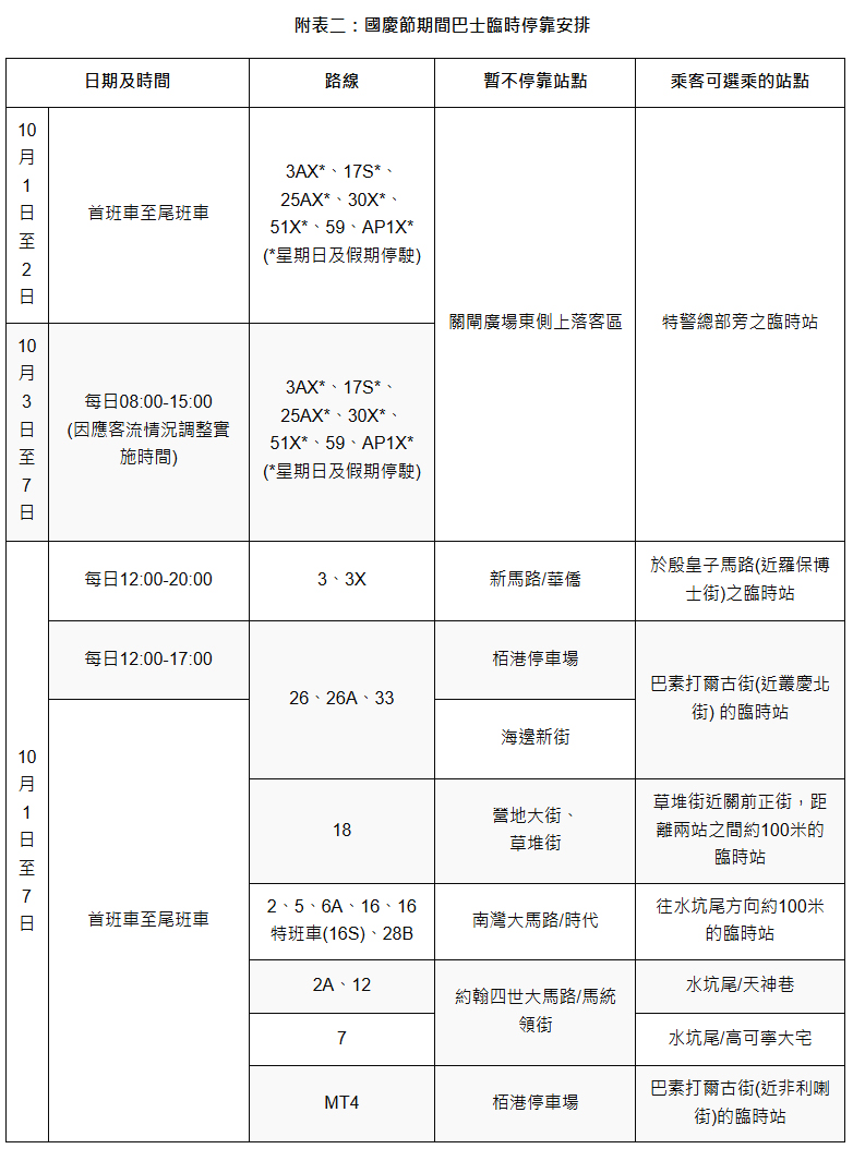
巴士方面,10月1日至2日,所有公共巴士路線均不停靠“關閘東側上落客區”站,改為於特警總部旁的臨時站上落客。而10月3日至7日,公共巴士在上午8時前及下午3時後維持停靠在“關閘東側上落客區"站,但上午8時至下午3時期間則改為於特警總部旁的臨時站上落客。

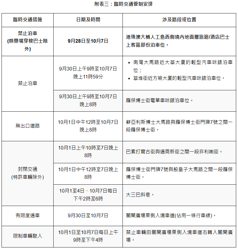
10月1日至7日期間,時節性路線3BX、17T、21AT、26AT於每日指定時段營運,另外,101XS於10月1日上午9時至晚上8時營運,25B特班車(25BS)延長服務時間。針對旅客集中的區域將採取分流措施,新馬路及周邊區域參考過往節假日分流方案,於10月1日至7日每日中午12時至晚上8時,封閉羅保博士街往殷皇子大馬路方向路口,設置排隊設施供前往關閘方向的乘客候車,3及3X路線臨時不停靠“新馬路/華僑”站,改為停靠設於殷皇子馬路近羅保博士街的臨時站再按原線行駛;另外,10月1日至7日期間,“草堆街”、“營地大街”臨時停用,並於兩站之間設置臨時巴士站供乘客上落;“南灣大馬路/時代”站、“約翰四世大馬路/馬統領街"站亦會臨時停用,“南灣大馬路/時代”站往水坑尾方向約100米會設置臨時站;“海邊新街”站、“栢港停車場”站實施臨時分流,於巴素打爾古街近非利喇街及近叢慶北街分別設置臨時巴士站,分流MT4、26、26A、33路線,讓乘客於不同位置上落車以加快疏導。配合有關安排,周邊道路需實施臨時交通管制措施。治安警亦會視乎人流情況,作出臨時暫停使用南灣大馬路的士站(近澳門商業銀行大廈)之安排。上述相關巴士路線臨時調整詳情,可參閱附表或瀏覽兩巴網站(www.tcm.com.mo及www.transmac.com.mo)。

為應對乘車客流變化,交通事務局指示兩巴需加派人手於客流高峰站點加強指示及協助分流乘客,以及密切監測各站點候車情況,靈活調度人員及車輛、增加班次及增派特班車加快疏導,並準備拖車候命應對突發交通狀況。局方亦建議巿民及旅客提前透過交通事務局“澳門出行”、“巴士報站”App、官方微信及網頁等瀏覽即時交通資訊,及早規劃出行路線以保障順利出行。


