A
A
A
主頁
/
即時新聞
/
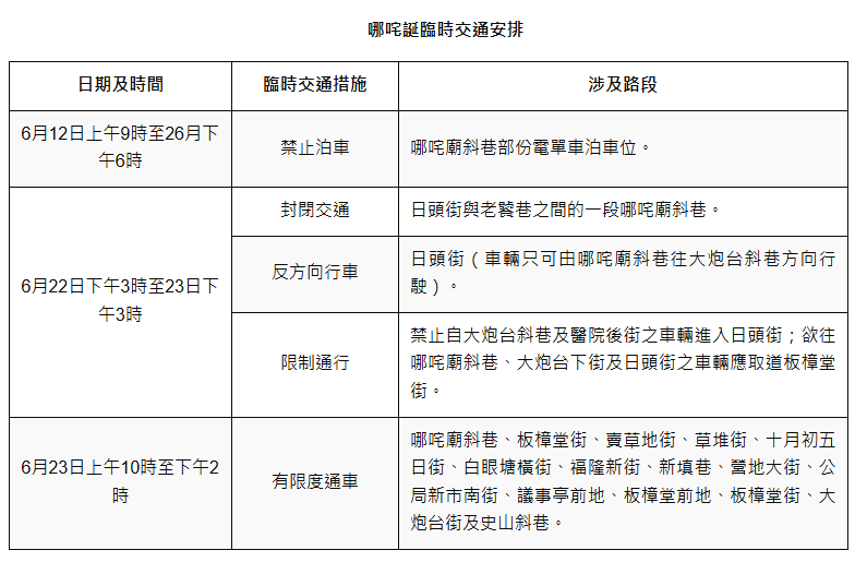
哪咤誕板樟堂一帶明起實施兩周臨時交通安排
2 年前
1054
【即時新聞】配合澳門柿山哪咤古廟值理會舉辦活動,板樟堂一帶道路於6月12日(周三)至26日(周三)實施臨時交通安排,其中哪咤廟斜巷部份路段於6月22日至23日實施封閉交通,交通事務局呼籲公眾留意。