除夕夜多處舉辦活動 多項臨時交通措施疏人流
【特訊】明日除夕夜本澳各區將舉辦多項晚會、倒數活動及長跑賽事,配合活動舉辦,多處道路將實施臨時交通安排;而為便利居民外出參與活動歡度新年,交通事務局已協調兩巴及輕軌公司,提前做好公交服務的臨時調整及應急方案部署,包括延長除夕夜各項公共交通的服務時間和加密班次,以及增開巴士路線特別班次等,以協助疏導人流。同時,指示巴士公司密切留意各區客流情況,適時再靈活調度班次協助分流並加派人員在主要站點維持乘車秩序。
除夕夜各項活動的主要臨時交通安排如下:


公共巴士21條日間路線延長服務時間至翌日凌晨1時或2時,部份夜間路線亦會加密班次;51X及25B特班車(25BS)路線於12月31日晚上10時至元旦日凌晨1時增開特別班次。
輕軌因應客流情況適時調整列車班次,並延長服務時間至元旦日凌晨2時分別開出各路線尾班車。
已協調各綜合旅遊休閒企業延長轄下穿梭巴士服務時間及加密班次,詳情可留意各企業最新資訊。
因應體育局舉辦第四回合長跑聯賽,12月 31日下午5時至晚上10時,路氹網球路、溜冰路、射擊路、體育館大馬路及科技大學圓形地一帶道路臨時實施封閉交通或有限度通車,巴士臨時改道行駛及調整停靠站點。
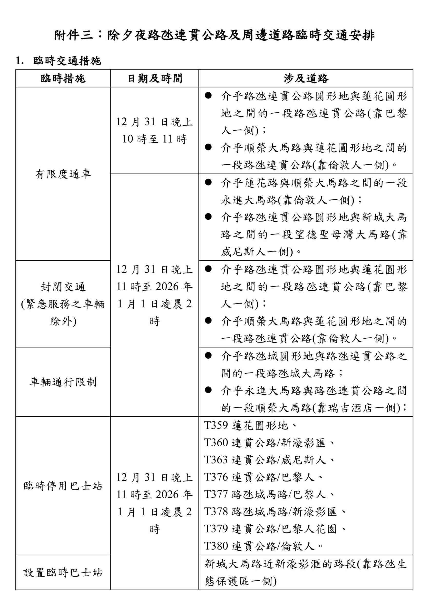
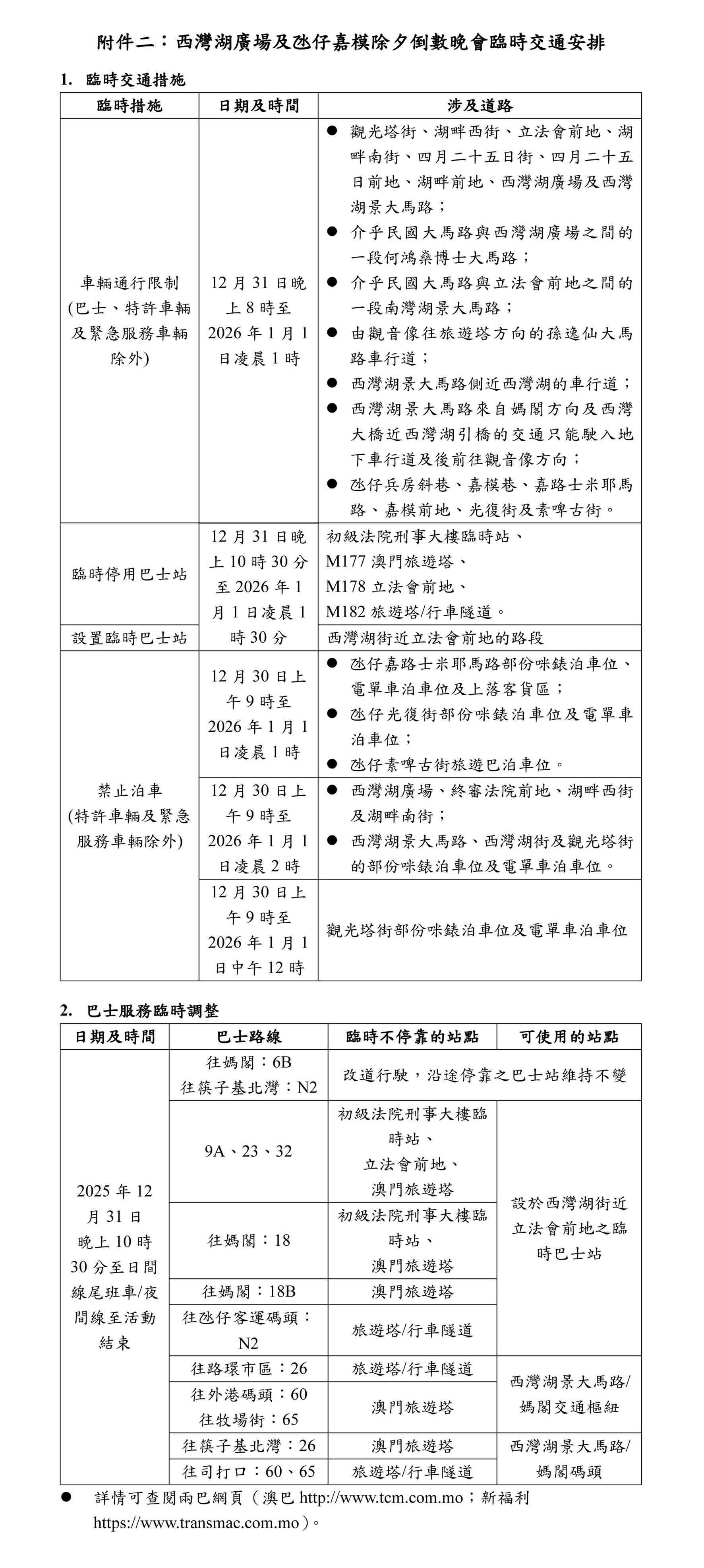
因應西灣湖廣場、氹仔龍環葡韻及金光大道分別舉行除夕晚會及倒數活動,12月31晚上8時至元旦日凌晨時段,西灣湖廣場一帶、氹仔嘉模周邊道路及路氹連貫公路均會實施道路通行限制,部份巴士站點和旅遊塔的士站將臨時調整,途經之多條巴士路線改道行駛及調整停靠站點。
交通事務局建議公眾盡量使用公共交通及集體運輸工具往返活動場地,並留意最新交通資訊,提早規劃行程;輕軌公司亦敬請乘客留意車站廣播信息,遵從現場標識及配合工作人員指示。